yl23455永利官网
招生代码
12668
学校首页
设为首页
加入收藏
低空经济与航空学院
首页
学院概况
学院简介
学院领导
组织机构
教学部简介
师资力量
学院动态
学院新闻
通知公告
评建专栏
党团工会
党员活动
工会活动
学生活动
学术科研
工作室
课程建设
行业动态
招生就业
学生工作
下载专区
相关栏目
学院动态
学院新闻
评建专栏
教学管理
党团工会
学术科研
课程建设
实践教学
师生获奖
下载专区
通知公告
首页轮播图
院系热点
首页
»
学术科研
»
正文
»
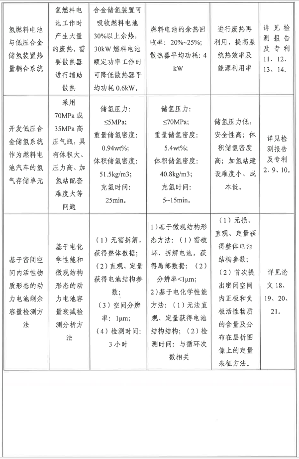
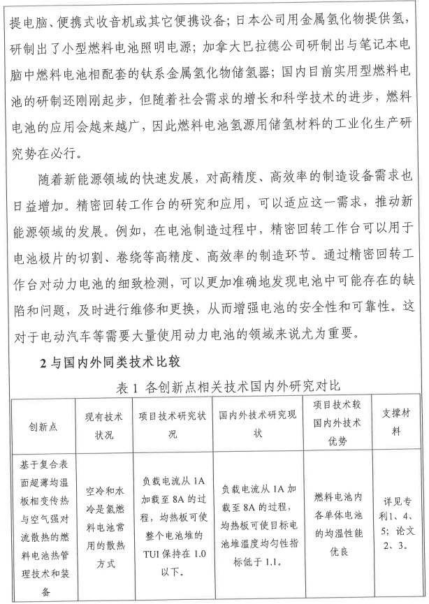
简弃非教授团队的项目和成果鉴定
发布时间:2024年05月29日
发布部门:新能源汽车工程学院 来源: 新能源汽车工程学院
字体大小:
小
中
大
广州理工学院 低空经济与航空学院
地址:广州理工学院惠州校区 邮编:510540